UTEC
Síguenos en:

LINEAMIENTOS Y PROCESO PARA EL TRÁMITE DE EMISIÓN Y REGISTRO DE TÍTULO PROFESIONAL ELECTRÓNICO

A partir del 1 de Octubre de 2018 la emisión de los títulos profesionales se realiza de manera electrónica para que puedan ser registrados por la Dirección General de Profesiones; con base en la actualización de la Normativa del Decreto por el que se reforman y derogan diversas disposiciones del Reglamento de la Ley Reglamentaria del Artículo 5o. Constitucional, relativo al ejercicio de las profesiones en el Distrito Federal publicado en el Diario Oficial de la Federación de fecha 05/04/2018, así como en el Aviso emitido por la Dirección General de Profesiones donde se comunicó el estándar oficial de la cédula profesional electrónica, con efectos de patente para el ejercicio profesional, publicado en el Diario Oficial de la Federación de fecha 10/04/2018 y el Aviso por el que se da a conocer el Estándar para la recepción en forma electrónica de los títulos profesionales, para efectos de su registro ante la DGP, publicado en el Diario Oficial de la Federación de fecha 13/04/2018. ​

Glosario

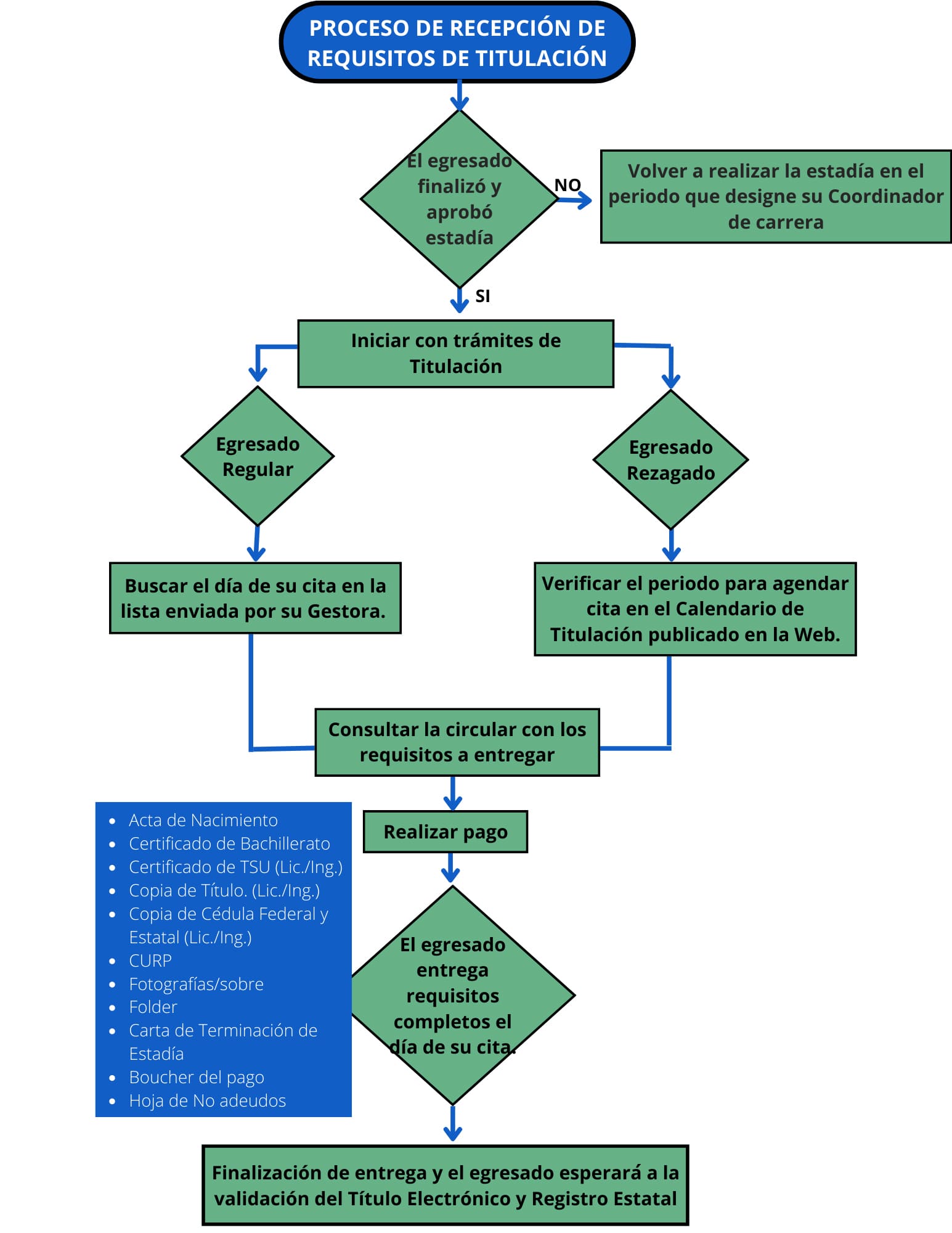
  • Egresado rezagado: Egresados de TSU/LIC/ING que NO tramitaron título con su generación correspondiente.
  • Egresado Regular: Egresados de TSU/LIC/ING que tramitan título en tiempo y forma con su generación correspondiente.
  • Gestor/a: Personal responsable de agendar citas, recibir y revisar documentación para trámite de titulación.

Recepción

Las solicitudes de trámites de titulación se recepcionan en el Departamento de Servicios Escolares, la oficina se encuentra ubicada en el Edificio “A” del Campus Tulancingo.

  • Los trámites son personales.
  • Los trámites son presenciales.
  • El periodo para la recepción de documentos de los diferentes programas educativos, una vez abierto el periodo se deberá enviar correo electrónico a su Gestora de Carrera en Servicios Escolares para agendar cita:
Egresado: Periodo para solicitar cita: Periodo para recepción de Documentos: Periodo para realizar pago de Titulación:
REZAGADO DE NIVEL LIC./ING. 1 de marzo al 24 de Marzo Abril (De acuerdo a la cita que se le proporciono por su Gestora) Máximo hasta un día antes de su cita programada.
REGULAR DE NIVEL LIC./ING. NO APLICA Mayo (la agenda de citas se le dará a conocer a través de su correo electrónico institucional) Máximo hasta un día antes de su cita programada.
REZAGADO DE NIVEL TSU. 3 de julio al 21 de julio Agosto (De acuerdo a la cita que se le proporciono por su Gestora) Máximo hasta un día antes de su cita programada.
REGULAR DE NIVEL TSU. NO APLICA Septiembre (la agenda de citas se le dará a conocer a traves de su correo electrónico institucional) Máximo hasta un día antes de su cita programada.

La atención en Servicios Escolares es como sigue:

Gestora de Carrera Carreras a cargo: Correo Electrónico
Ing. Laura Curiel Hernández Nanotecnología, Salud Reproductiva y Partería, Contaduría, Industrial, Terapia Física, Innovación de Negocios y Mercadotecnia. laura.curiel@utectulancingo.edu.mx
Mtra. Dania Lizbeth Díaz Hernández Enfermería, Criminalística, Mecatrónica, Energías Renovables, Desarrollo y Gestión de Software, Diseño Digital y Producción Audiovisual. dania.diaz@utectulancingo.edu.mx

¡Muy Importante!

  • Los trámites SON PERSONALES, únicamente se atenderán a interesados que cuenten con cita.
  • El día de la cita ÚNICAMENTE DEBERÁ PRESENTARSE EL INTERESADO 5 minutos antes del inicio de su cita.
  • No se recibirán documentos o requisitos incompletos.
  • No se agendarán citas fuera de los periodos establecidos en el calendario.
  • La entrega de documentos se llevará a cabo en el Departamento de Servicios Escolares con la Gestora correspondiente, en el día y hora.
  • La entrega de documentos se llevará a cabo en el Departamento de Servicios Escolares con la Gestora correspondiente, en el día y hora previamente asignados, por lo que cada egresado/a deberá acudir de manera personal.

Requisitos

  • Para trámite de Título es importante que el alumno cumpla con todo lo establecido en el Reglamento de estudios, en los Artículos 60°, 61°, 62° y 63°.